【导读】专升本有很多种形式,其中广东自考专升本是仅此于统招专升本的一种提升学历的形式,那你知道2021年广东自考考试如何网上报名吗?不清楚的话可以看看这篇文章哦 。

一、广东自考考试网上报名条件
只要是在广东省的中国公民就可以参加自考!没有年龄,性别,民族,身高和体重的限制。
二、广东自考考试网上报名报考时间
广东省一年可以考三次,分别在每年的一月份、四月份、和十月份。比一般省份多一次!
一月份考试报名时间通常在11月下旬
四月份考试报名时间通常在二月份中旬
十月份考试报名时间通常在八月份下旬
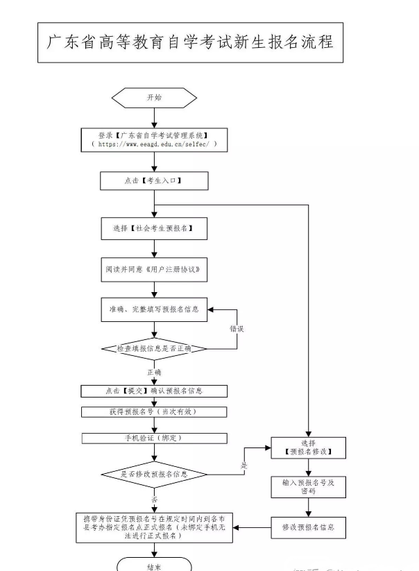
三、广东自考考试网上报名步骤及图解:
1.新生通过广东省自学考试管理系统预报名
2.新生凭当期预报名号在规定的时间内到市、县(区)考办指定报名点按要求正式报名,考生正式报名,须携带有效身份证进行电子摄像,同时打印、确认报名资料,并获得一个唯一的准考证号码。
3.一般打印准考证时间为考试开始10天,登录我省自学考试管理系统实行网上自行打印准考证。

如果想第一时间知道专插本政策公布,请关注【广东专插本之家】公众号,有其他的问题也可以点击链接扫码加考生交流群咨询专业老师。
想获取更多关于广东自考考试网上报名的相关资讯:,如广东专插本常见问题、考试时间、报考条件、备考知识、相关新闻等,敬请关注广东专插本(zcby.net)
【相关文章推荐】2021年广东自考本科报名是什么时候?

广东专升本声明
(一)由于考试政策等各方面情况的不断调整与变化,本网站所提供的考试信息仅供参考,请以权威部门公布的正式信息为准。
(二)本网站在文章内容来源出处标注为其他平台的稿件均为转载稿,免费转载出于非商业性学习目的,版权归原作者所有。如您对内容、版权等问题存在异议请于我们联系,我们会及时处理。
文章来源于网络,如有侵权,请联系删除

升本简章
咨考老师
招生计划
新手指南
报名入口
录取情况 


