【导读】今天,广东技术师范大学专升本网为大家带来了2022年广东技术师范大学专升本招生专业计划公布,相信很多考生对此都比较关心这个问题,下面就一起来看看吧!
点击进入:2023年广东普通专升本报名指导入口

关注【广东专升本之家】微信公众号,回复关键词【升本试题】,即可领取真题练习哦!
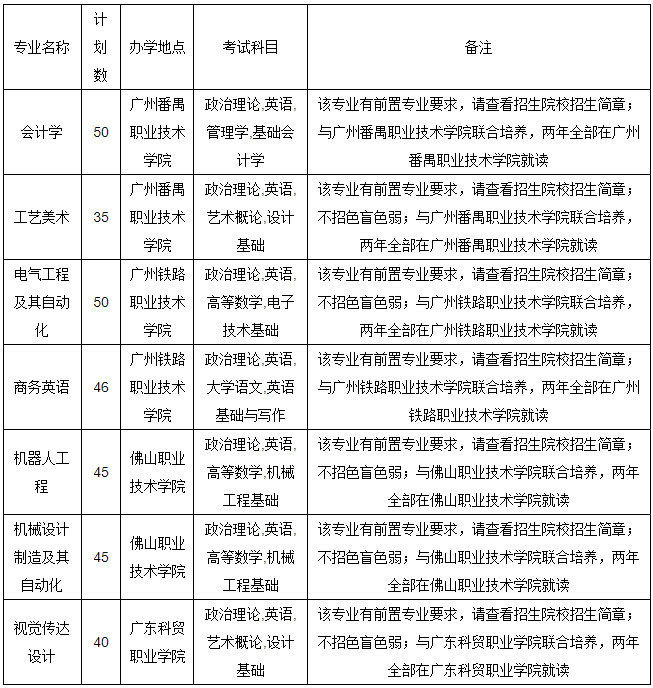
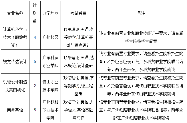
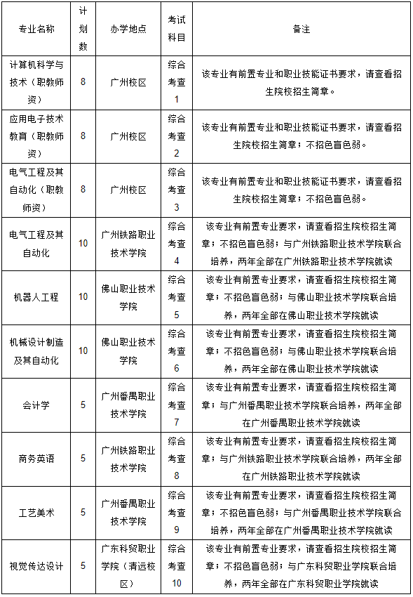
我校2022年普通专升本(含三二分段)计划招生1193人(提前批133人,普通批311人,建档立卡批16人,三二分段批659人,退役士兵批74人),各批次专业招生计划如下:
提前批

普通批

三二分段

建档立卡

退役士兵

以上就是关于“2022年广东技术师范大学专升本招生专业计划公布”的简要介绍。如想知道更多关于广东普通专升本考试的相关资讯:如广东普通专升本志愿填报、复习备考、报考条件、报考院校、分数线,报考专业、考试大纲等,可以加入【广东专升本考试交流群】一起交流上岸,或点击【在线咨询】客服老师为您答疑解惑哦!

广东专升本声明
(一)由于考试政策等各方面情况的不断调整与变化,本网站所提供的考试信息仅供参考,请以权威部门公布的正式信息为准。
(二)本网站在文章内容来源出处标注为其他平台的稿件均为转载稿,免费转载出于非商业性学习目的,版权归原作者所有。如您对内容、版权等问题存在异议请于我们联系,我们会及时处理。
文章来源于网络,如有侵权,请联系删除

升本简章
咨考老师
招生计划
新手指南
报名入口
录取情况 


