广东普通专升本持续为大家带来复习备考资料,接下来为大家带来2022年广州理工学院普通专升本考试(拟)招生专业公布的详细讲解,希望能帮助大家顺利备考哦。

2022年广州理工学院普通专升本考试(拟)招生专业公布

学院简介
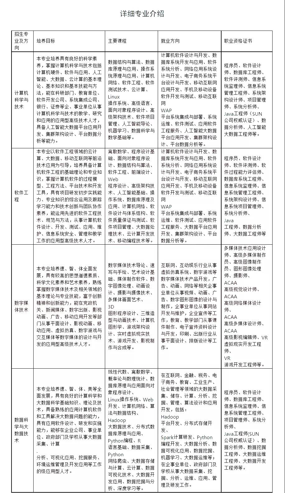
计算机科学与工程学院现有全日制在校本科生 2883人,目前设有计算机科学与技术、软件工程、网络工程、数字媒体技术、数字媒体艺术、数据科学与大数据技术六个本科专业。
学院现有教师总数 48 人,其中专任教师 35 人、外聘教师 13 人。教师中具有正高级职称 4 人,具有副高级及以上职称教师 15 人,占教师总数的 39.6%;具有博士学位教师5 人,具有硕士及以上学位教师 43 人,占教师总数的 89.6%。师资力量强,实验实训条件好,教学成绩突出,教科研能力较强。
以上就是关于2022年广州理工学院普通专升本考试(拟)招生专业公布的简要介绍。如想知道更多关于广东专插本考试的相关资讯:如广东专升本常见问题、复习备考、报考条件、报考院校、报考专业、考试大纲等,敬请关注广东普通专升本考试信息网(zcby.net/)。
想了解更多广东专升本考试信息,可以关注广东专升本之家微信公众号哦,回复【内部资料】即可免费获取内部试题题库哦!还可以扫码加入右侧【广东专升本考试交流群】为你在线解答,快跟上广东专升本考试大部队吧!

广东专升本声明
(一)由于考试政策等各方面情况的不断调整与变化,本网站所提供的考试信息仅供参考,请以权威部门公布的正式信息为准。
(二)本网站在文章内容来源出处标注为其他平台的稿件均为转载稿,免费转载出于非商业性学习目的,版权归原作者所有。如您对内容、版权等问题存在异议请于我们联系,我们会及时处理。
文章来源于网络,如有侵权,请联系删除

升本简章
咨考老师
招生计划
新手指南
报名入口
录取情况 


